一、引言
在信息碎片化的时代洪流中,我们常常陷入"知识饥渴却消化不良"的困境——看似汲取了大量信息,却难以将其内化为系统认知。当实际需求来临时,这些零散的知识碎片早已不知所踪。
要突破这一困局,我们需要双管齐下:一方面在信息输入时保持体系化学习的比例,另一方面更要着手构建自己的"认知外挂"——个人知识管理系统(Personal Knowledge Management)。这个"第二大脑"不仅能实现信息的聚合存储,更能通过知识节点的有机联结和定期反刍,让认知资产实现复利式增长。

二、先看案例
千千自2019年起持续使用Notion构建个人知识管理体系。在持续优化的过程中不断吸收《Getting Things Done》、《打造第二大脑》、《卡片笔记写作法》等经典方法论的指导灵感,同时借鉴各类优秀的Notion模板,最终打造出比较完善的3.0版本知识管理系统。该系统不仅包含完整的知识库功能,还与复盘体系进行联动整合,通过定期回顾确保知识库的高效利用和质量提升。
下面,我们快速看一下千千的PKM(Personal Knowledge Mangement)的整体架构和特色功能。

Part1:知识库管理体系
首页
进入知识库“首页”,左侧为快捷操作区,可以点击“灵感笔记”或“文献笔记”快速创建笔记,在Inbox下方,可以查看在途笔记。例如,千千将“金句”放在这里,方便随手记录。
也可以通过报表,快速查看知识库中各类笔记分布情况。

收集箱
点击左上角的Inbox,来到“收集箱”页面,可以在此查看、整理收集箱中待处理的内容。通常,我们将任何收集到的内容先放在收集箱中,通过定期回顾,分类至特定项目、领域或资源库(见下文PARA分类方法部分),标注处理状态,后续处理。

记一条笔记
点击“灵感笔记”,创建一条笔记,可以快速记录灵感,并记录灵感来源。
ps:在手机上打开KM,一眼就会看到建立笔记按钮,方便随手记录。

笔记分类
总体上,千千采用PARA + 类别 + 标签的分类体系。
回到首页,下拉,可以看到分类区域。第一层次按照PARA(P:项目、A:领域、R:资源、A:归档),第二层次为详细分类。

例如,点击Resource资源库中的“编程”类,可以看到学习编程时记录的相关内容,通过标签进一步分类为Java、Python等。

回到首页,点击Project下的NPDP,这是千千最近在备考的证书,可以看到备考中记录的笔记内容,以及备考时间计划。每一个分类页面,都可以按照自己的习惯与需要设置。


检索
支持超快的全局搜索功能,快速定位到所需的笔记。

笔记
编辑页面,采用block块作为编辑的基本要素,支持各类block,像搭积木一样灵活取用,优雅而高效。
例如这一篇文章,可以设置文章图标、标签、添加任意属性,支持代码高亮、markdown语法风格的标题层级设置等。


其他重要内容
多维表数据库是Notion的核心概念,我们上面看到的所有内容,基于几个Database建立起来的。之所以放在最后,是因为其相对较难理解,作为普通用户,可以先从基础开始使用,忽略晦涩的概念,逐渐深入。除数据库外,Notion还支持自动化工作流、外部API调用等高级能力,给你未来足够的选择空间。
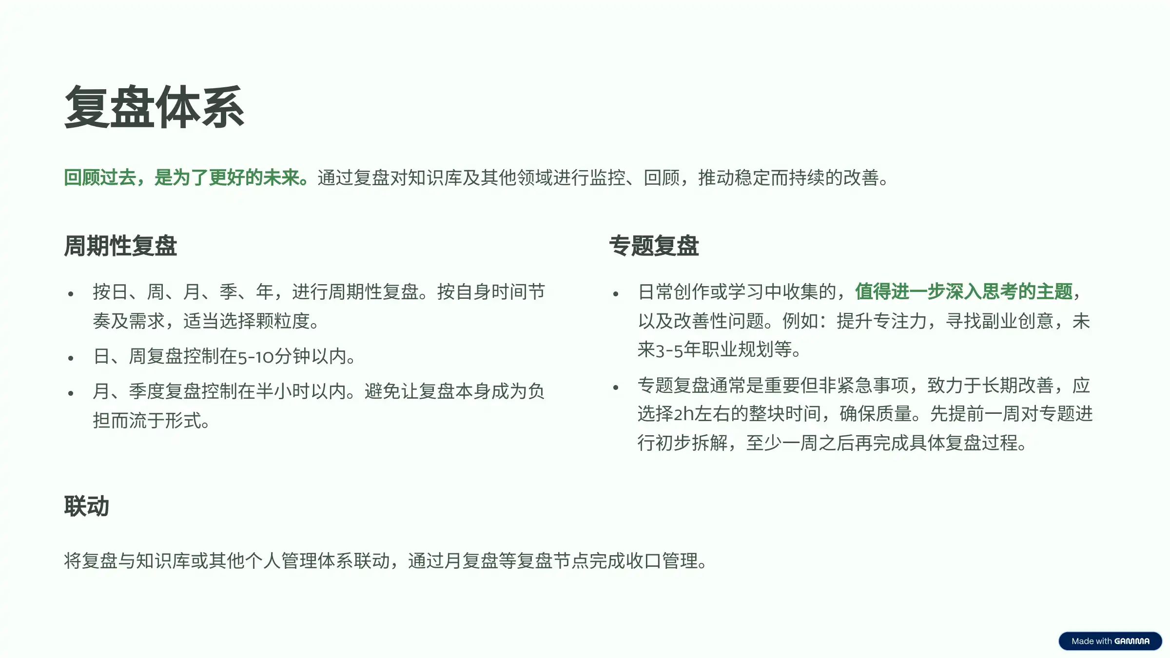
Part2:复盘管理体系联动
依赖习惯,不如依赖系统。
任何人都有惰性,为了保持持续不断的学习成长,将知识库与复盘体系联动关联,在每周、月度复盘中,回顾当期记录的笔记内容,进而对学习的频次及质量进行有效监督、调整。
例如,在每周日的周度复盘中,拉取当期笔记及复盘内容,快速回顾。


三、知识管理Action
知识管理是一项复杂的体系化工程,从整体上看核心需要做好三件事:
1、分类管理。建立合理的分类,动态管理知识全生命周期,确保我们在每个时期,只关注几个核心项目与领域,避免注意力过于分散。
2、结构化记录。通过建立卡片模板,降低记录时的决策负担,无需思考排版等,只需专注于记录本身。
3、知识联结。通过分类、双向链接、定期回顾,增强知识联结,激发知识的复利效应,将不同领域内容相结合,从学习到创作,产生新内容。

四、笔记应用推荐
工具本身并非核心,关键在于方法论体系的构建。即便使用最基础的纸质卡片,只要方法得当,同样能够建立高效的知识管理系统。
当然,优质的工具确实能带来显著的效率提升,使知识管理过程更加流畅优雅。根据不同的使用场景,我将主流笔记工具分为【轻量级】和【全能型】两大类,并附上决策流程图供参考:


如果你在多个选项间难以抉择,建议参考以下决策流程先选择一款最符合当前需求的方案投入实践。在具体使用过程中,通过实际体验来验证选择,逐步明确自己的核心需求和使用偏好,进而对现有方案进行优化调整或重新选择。总之,不要纠结,立即行动!

五、方法论






六、行动建议
知识管理的成功关键在于持续实践,而非追求初始完美。与其耗费大量时间寻找"最佳"方法论和工具,不如采用渐进式优化策略,建议初期借鉴成熟模板,快速启动,在实践过程中逐步调整完善,最终形成契合个人需求的个性化系统。

七、模板获取
如果喜欢千千的Notion模板,可以联系千千个人微信:An374938857,付费购买。
免费体验版(只能在线试用,无法复制到个人空间正式使用)
KM
https://www.notion.so/anqh/KM-1fddcd5652d180cc9c13f3e744559b74?pvs=4
Review
https://www.notion.so/anqh/Review-1fcdcd5652d180caaa9dce15f5fffaa4?pvs=4

评论 (0)